清明节遇上疫情,防火和防控都很重要
发布时间:2020-04-03 05:34:05 人气:316
四川省凉山州西昌
突发森林火灾
截至目前
西昌山火已致19人牺牲
其中18人是前来支援的专业扑火队员
1人是当地向导
疫情防控期间
许多民众居家防疫
居民用火用电用气量也大幅增长
加大了发生火灾的危险性
疫情下
咱们广大群众应该如何
居家防火、保护安全
我们来告诉您
01

一是生火做饭、烧水和使用燃气、微波炉期间应留人看守,外出时关火断气。

二是不吸烟,楼道、阳台、窗外不堆积纸张、报刊、书籍等易燃可燃物品。
03

三是使用电热器取暖时,与衣物等可燃物保持安全距离,不使用“小太阳”等取暖设备烘烤衣物,电热毯使用后及时关闭电源。
04

四是选用正规厂家生产或国家质量认证合格的电气产品,不随意私拉乱接电气线路,电暖气、电烤箱、电蒸箱等大功率电器应连接固定电源插座,不随意通过电线插板串接。

五是加强燃气、液化石油气灶具软管、瓶口阀门使用检查,防止软管老化、接口松动引发气体泄漏。

宣传消防安全知识

疫情防控巡逻队日常巡查
另值得一提的是
清明节将至
近期天干物燥,且大风来临
使干枯野草、树叶易自然
那么如何该如何预防野火呢?
关于文明扫祭
小安有几点建议告诉大家

为方便市民在特殊时期依旧能向故人表达思念之情,市民可通过市公墓管理所服务电话进行电话预约(青山公墓:6055062、13607260050;仙女公墓:13797990050)

注意森林火灾防范,不得在野外郊游时违规用火,严禁开展户外烧烤等活动,做到进山不带火,入林不吸烟。

请大家务必掌握逃生自救安全常识,如不慎发生火灾,请勿慌张,利用身边的水源或其他工具进行及时扑救,同时拨打119报警电话求救。

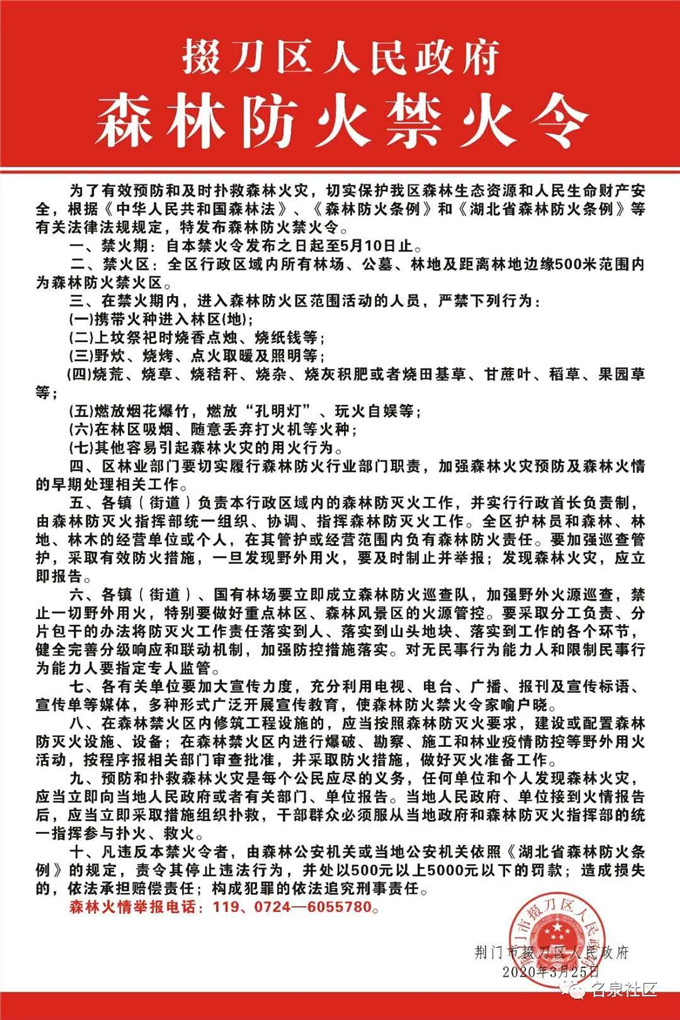
张贴森林防火禁火令

如今我们的生活离不开火
但用火安全也要时刻牢记心中
无论是居家消防
还是文明扫祭
用电、用火时都需格外小心
以免发生火灾
切记,切记!
